应用介绍
软件介绍
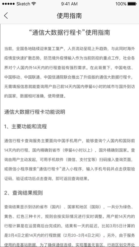
疫情防控行程卡真的很值得下载。实际上,这款应用帮助我随时掌握自己的出行轨迹,特别是在疫情期间,能快速生成行程二维码,轻松应对各种健康申报。它的实时定位和历史查询能力也让我能确认自己是否经过高风险区域,避免不必要的麻烦。而且,它的信息更新速度超快,确保我能获得准确的疫情动态,出行更安心。
技术特点
界面简洁,操作流畅
由主要通信运营商联合的数据支持
信息更新速度快,准确性高
编辑点评
编辑点评:疫情防控行程卡作为生活实用,比其他同类应用更全面,提供的功能更丰富,值得推荐。
适用人群
关心疫情动态的市民
需要频繁出行的学生
经常出差的上班族
软件截图
历史版本
v3.1.27
当前版本
29.62MB
2025-08-04



