应用介绍
软件介绍

阿Q连线器最新版真的是个不错的网络管理工具,特别适合我这种游戏重度玩家吧。它的智能路由选择功能让我告别了延迟的烦恼,无论是打游戏还是视频通话,体验都超级流畅。实时流量监控功能也很给力,让我随时掌控流量动向,不用担心超出限额。最赞的是一键加速,简直是懒人福音,点一下就能享受飞一般的上网速度,这对我追剧和下载大文件来说真是太重要了!
软件特色
系统工具类应用
实时流量监控,帮你把控每一丝流量动向
一键加速,省时省力,轻松享受极速上网
实时流量监控,让你随时了解流量使用情况
推荐给游戏玩家的必备软件
一键加速,简直是懒人福音
强大的数据加密保证你的隐私安全
使用场景
可以与其他常用工具结合使用,比如在下载大型文件时同时开启监控,实时查看网络状态,提高工作效率。
在远程办公中,可以有效提升会议质量和工作效率
在线打游戏的时候,告别延迟烦恼
技术特点
兼容多种设备,不用担心平台限制
性能稳定,不会突然掉线,让你安心上网
编辑点评
编辑点评:阿Q连线器最新版作为系统工具,比其他同类应用界面更加简洁、操作更顺手,值得推荐。
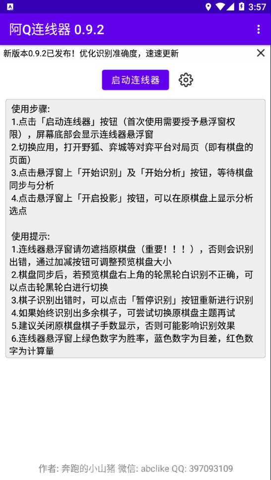
软件截图
历史版本
0.9.12
当前版本
52.87MB
2025-11-26




