应用介绍
软件介绍
最近我用了《阿Q连线器》,感觉真心不错!作为一个爱玩游戏和追剧的人,网络稳定对我来说简直是命根子。这款应用智能路由选择,让我一键就能找到最优网络,特别是在家办公的时候,不用担心掉线。而且它的实时流量监控功能也很实用,随时能知道我的网络状态。总之,用了它,我的上网体验明显提升了,很值得推荐给大家!
软件特色

用户评论和评分区
系统工具分类下的热门推荐
网络应用专题栏目的精选列表
一键连接,操作简单方便
智能路由选择功能,让你快速连接最优网络
技术特点
全球多个节点覆盖,速度杠杠的
强大的数据加密保护隐私
多账号管理,方便切换
用户评价
用户普遍反映阿Q连线器使用体验良好,上网更顺畅,追剧不卡顿获得好评。
编辑点评
编辑点评:阿Q连线器作为系统工具,比起其他同类应用,它更稳定,不容易掉线,值得推荐。
适用人群
想看高清视频的朋友
爱玩游戏的小伙伴们
需要远程办公的职场人士
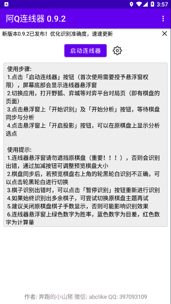
软件截图
历史版本
本类排行
-
1
![恋爱48天v3.1免费版]()
恋爱48天v3.1免费版
休闲益智 / 17.69MB
详情 -
2
![跳跃战士之急速跃变完整版]()
跳跃战士之急速跃变完整版
休闲益智 / 219.9MB
详情 -
3
![X Car疯狂沙漠撞车]()
X Car疯狂沙漠撞车
体育竞技 / 151.71MB
详情 -
4
![拯救小狗蜜蜂 v1.0.1]()
拯救小狗蜜蜂 v1.0.1
休闲益智 / 52.95MB
详情 -
5
![我们的法则]()
我们的法则
休闲益智 / 387.46MB
详情 -
6
![XIRO]()
XIRO
拍摄美化 / 58.47MB
详情 -
7
![弑神者]()
弑神者
角色扮演 / 115.15MB
详情 -
8
![繁昌物管]()
繁昌物管
生活实用 / 50.94MB
详情 -
9
![点读通(点读通四年级下册英语)安卓最新版]()
点读通(点读通四年级下册英语)安卓最新版
办公学习 / 11.93MB
详情 -
10
![一尺美家]()
一尺美家
生活实用 / 117.92MB
详情




